新役員の発表と広報委員会の設置
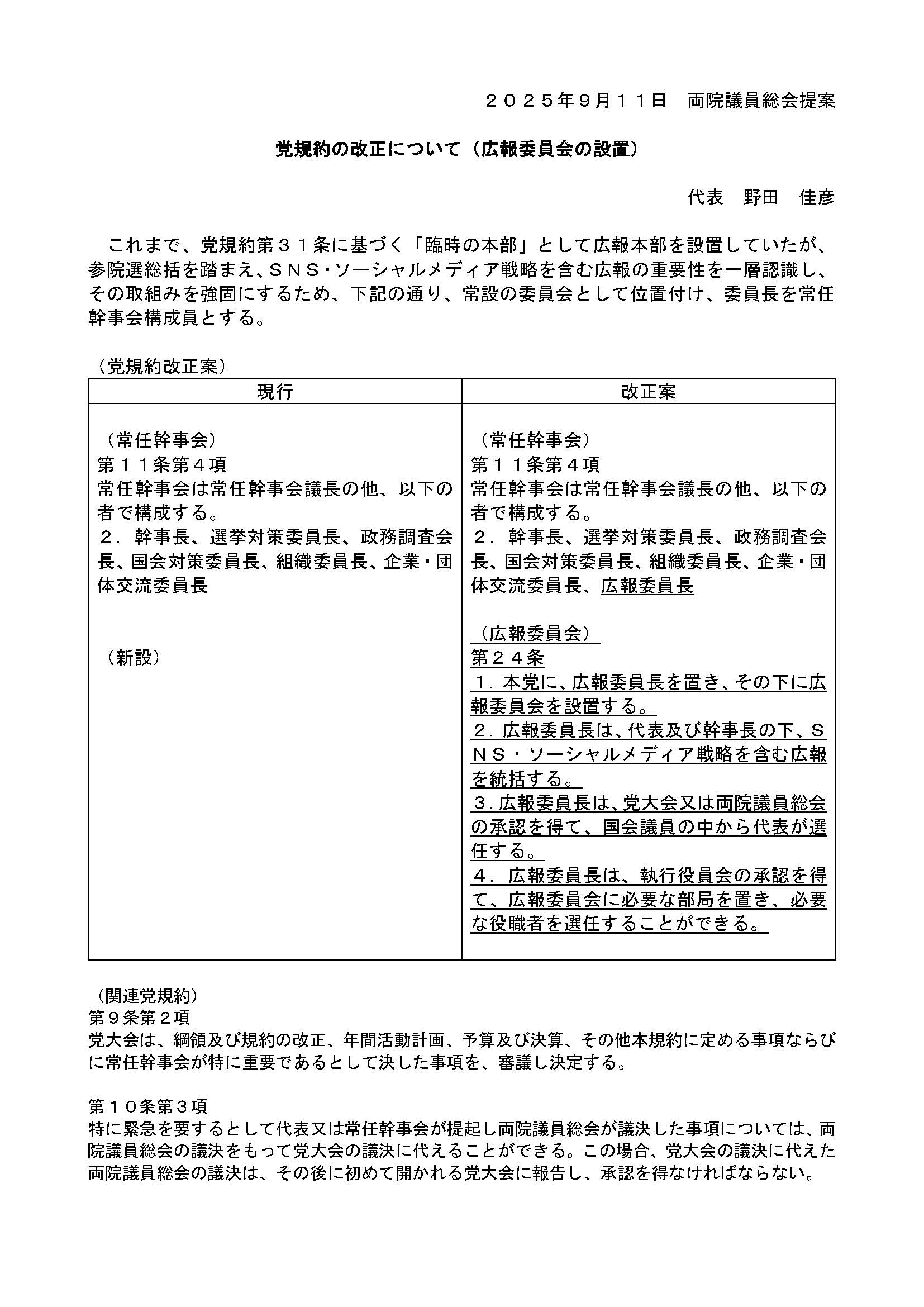
立憲民主党は9月11日、両院議員総会(会長:牧山ひろえ参院議員)を党本部で開き、野田佳彦代表は(1)党役員人事(2)広報委員会に係る党規約の改正(3)広報委員長の選任について提案し、拍手をもって了承されました。
詳細はこちらからご覧ください。
両院議員総会後の記者会見も動画を掲載しています。


立憲民主党は9月11日、両院議員総会(会長:牧山ひろえ参院議員)を党本部で開き、野田佳彦代表は(1)党役員人事(2)広報委員会に係る党規約の改正(3)広報委員長の選任について提案し、拍手をもって了承されました。
詳細はこちらからご覧ください。
両院議員総会後の記者会見も動画を掲載しています。


立憲民主党をはじめ野党9党派は9月10日、額賀福志郎衆院議長に、憲法53条に基づく臨時国会の召集要求書を提出しました。
詳しくはこちらの記事をご覧ください。
以上の他にも、立憲民主党の最新情報を立憲民主党公式ウェブサイトでは「ニュース」として随時更新・掲載しています。
こちらからぜひご覧ください。
コメント
※お寄せいただいたコメントはこちらの記事のページに公開のコメントとして掲載されることがあります。
※送信されたコメントは削除できません。
削除を希望する方は、jimukyoku@cdp-japan.netまでお問い合わせください。
※不適切なコメントは運営側の判断で削除されることがあります。